
센서 융합형 사용자 친화적 도어 사고 방지 제어 시스템 구현
초록
가정 내 문 개폐 과정에서 발생하는 끼임 및 충돌 사고는 특히 아동과 고령자에게 발생하는 심각한 위험 요인이다. 이에 따라 본 연구는 문손잡이 조작, 문의 움직임, 반대편 위험 요소를 실시간으로 통합 감지 및 판단하여 사고를 방지하는 지능형 도어 제어 시스템을 제안한다. 제안 시스템은 터치, IMU(Inertial Measurement Unit), 초음파, IR(Infrared) 센서로 구성된 문손잡이 모듈과 액추에이터 및 브레이크를 포함한 제어 모듈로 구성되며, 각 모듈은 RF(Radio Frequency) 통신을 통해 통신한다. 실험을 통해 센서 간 통신의 안정성과 상황 기반 제어의 신뢰성을 검증하였으며, 초음파 센서를 지면 기준 약 50도 방향으로 설치할 경우 유아나 낮은 장애물도 감지함을 확인하였다. 제안 시스템은 부착형 모듈 형태로 구현되어 기존 문 구조를 변경하지 않고도 설치 가능하며, 다양한 환경의 적용이 가능하다.
Abstract
Entrapment and collision accidents occurring during the opening and closing of doors in the home are serious risks, particularly for children and the elderly. Therefore, this study proposes an intelligent door control system that prevents accidents by integrating real-time detection and assessment of door handle operation, door movement, and other hazards. The proposed system consists of a door handle module consisting of touch, Inertial Measurement Unit (IMU), ultrasonic, and Infrared (IR) sensors, and a control module including actuators and brakes, and each module communicates via Radio Frequency (RF) communication. Experiments verified the stability of inter-sensor communication and the reliability of context-based control. Furthermore, the ultrasonic sensor, when installed at an angle of approximately 50 degrees from the ground, was found to detect infants and low obstacles. The proposed system is implemented as an attachable module, allowing installation without altering the existing door structure and enabling application in a variety of environments.
Keywords:
sensor fusion, intelligent door control, accident prevention, user-friendly systemⅠ. 서 론
일상 환경에서는 다양한 형태의 사고가 발생한다[1][2]. 이러한 사고들 중에서도, 가정 내에서 문을 여닫는 과정에서의 충돌 및 끼임 사고는 아동과 고령자 등 신체적으로 취약한 사용자에게 특히 위험한 문제이다. 문이 닫히는 도중 손이 끼이는 사고나, 문이 열리는 반경에 사용자가 존재하여 충돌하는 사고는 매우 빈번하게 발생하며, 경우에 따라 골절이나 절단과 같은 심각한 신체적 손상을 일으킨다. 또한 외부 충격이나 바람에 의해 문이 갑작스럽게 닫히는 상황 역시 비의도적인 사고로 이어질 수 있어 실질적인 대책이 필요하다.
기존의 도어클로저나 문 고정장치 등은 문의 속도를 기계적으로 제어하거나 일시적으로 고정하는 방식으로, 단순한 수동 보조장치에 해당한다. 이러한 기기들은 사람이나 장애물의 존재 여부를 판단하거나 사용자의 문 개폐 의도를 능동적으로 인식하지 못하기 때문에, 다양한 변수나 돌발 상황에 대한 실질적인 대응이 어렵다. 이에 따라 실제 사용 환경에서 발생하는 예외적이고 복합적인 위험 상황을 감지하고 제어할 수 있는 지능형 시스템의 필요성이 대두되고 있다.
본 연구에서는 문의 개폐 과정에서 발생할 수 있는 사고를 사전에 감지하고 방지하기 위한 지능형 도어 제어 시스템을 제안한다. 본 연구에서는 [3]에서 제안한 아이디어를 구현하여 그 성능을 검증한다. 제안한 도어 사고 방지 제어 시스템에서는 문손잡이의 움직임과 주변 환경을 실시간으로 감지하여, 사용자의 개폐 의도와 문 반대편의 위험 요소를 종합적으로 판단한 뒤, 리니어 레일 액추에이터와 전자 브레이크를 통해 문의 움직임을 제어한다. 센서 기반 상황 인지 및 RF(Radio Frequency) 통신을 통한 모듈 간 실시간 정보 공유, 인터럽트 기반의 상태 제어 알고리즘을 통합함으로써 예기치 못한 상황에서도 높은 반응성과 안정성을 확보한다.
본 연구에서는 제안하는 시스템의 필요성과 배경을 바탕으로 다음과 같이 연구를 전개한다. 제2장에서는 기존 관련 연구를 살펴보고, 제3장에서는 하드웨어 구성, 센서 기반 알고리즘 설계, 초기값 설정 방식, 감지 오류 방지 로직 등을 중심으로 제안 시스템의 구조와 동작 원리를 상세히 기술한다. 제4장에서는 시스템의 구현 및 실험 결과를 바탕으로 성능을 분석하고, 제5장에서는 연구 내용을 종합하여 결론을 제시한다.
Ⅱ. 관련 연구
기존 문 개폐 안전 시스템은 센서를 통한 단순 장애물 감지와 원격 제어 기능을 제공하는 형태가 일반적이다. D. Sonker et al.[3]은 초음파 센서와 물체에서 방출되는 적외선을 감지하는 PIR(Passive Infrared) 센서를 이용하여 자동으로 문을 개폐하는 시스템을 제안하였으나, 서보 모터만으로 구성된 단순 자동 개폐 장치는 개폐 속도, 방향, 사용자 위치 등을 고려하지 않아 세밀한 제어나 충돌 방지 측면에서 한계가 존재한다. R. H. Dhaygude et al.[4]은 ESP32와 초음파 센서를 이용하여 장애물 감지 및 부저를 통한 경고 기능을 포함한 스마트 도어 시스템을 제안했으나, 이는 보안 목적의 원격 제어에 초점이 맞춰져 있다. 문 반경 내 장애물에 대한 단순한 경고만 가능할 뿐, 실제 충돌 및 끼임 사고를 예방하기 위한 능동적 제어 구조는 제공하지 못한다.
S. W. Hong et al.[5]은 자기유변유체(MRF, Magneto-rheological Fluid)를 활용한 새로운 흐름 모드 기반 MR 브레이크(FMRB, Flow-mode Magneto-rheological Brake)를 설계하고, 수학적 모델과 실험을 통해 기존 대비 높은 토크, 유체 사용량 절감, 적용 용이성 등을 입증했지만, 단순히 문 속도 감속에서만 사용되며 문 뒤 장애물을 인식하지 못한다.
A. Cornelio et al.[6]는 PIR 센서를 통해 접근자를 감지하고 도어락 원격제어를 제공하는 등 보안성을 제공했으나, 충돌 및 끼임 사고를 방지하는 실시간 제어 측면에서는 미흡하다. 또한 이 시스템은 모듈형이 아닌 어댑터 연결 형식이라는 점에서 설치의 유연성과 범용성이 떨어진다.
L. Capogrosso et al.[7], J. Chinthaguntla et al.[8] 과 J. C. Yang et al.[9]에서는 사람의 의도나 차량의 충돌을 예측해 문을 개폐하는 방식을 제안하였다. 머신러닝 및 딥러닝 알고리즘을 적용하여 자동문의 개방 여부를 결정하거나 센서를 이용해 출입 및 충돌을 예측해 문을 작동시킨다. 이 연구는 예측 정확도 향상에는 기여하지만, 문과 사람의 충돌을 예방하거나 이를 제어하지 못한다.
본 연구는 기존 연구들과 달리, 사용자의 문 개폐 의도와 문의 실시간 움직임 방향, 속도, 위치를 종합적으로 고려하여 문 뒤편의 사람과 장애물을 능동적으로 인식하고, 필요 시 리니어 레일 액추에이터 및 전자 브레이크를 통해 물리적인 감속 또는 정지 제어를 수행하는 지능형 안전 시스템을 제안한다. 따라서 제안하는 시스템은 단순 감지 및 경고를 넘어서, 실제 사고를 사전에 방지할 수 있는 기능적 완성도를 갖춘다.
Ⅲ. 제안한 도어 사고 방지 제어 시스템
3.1 시스템 전체 구성 및 동작 흐름
본 연구에서 제안하는 시스템은 가정 내 문의 개폐 과정에서 발생할 수 있는 충돌 및 끼임 사고를 예방하기 위해, 그림 1과 같이 실시간 상황 인지 및 능동 제어 기술을 기반으로 설계하였다. 시스템은 크게 문손잡이 모듈과 제어 모듈로 구성하며, 모듈들은 2.4GHz RF 통신을 통해 실시간 데이터를 송수신한다. 문손잡이 모듈은 초기값 설정 단계 이후 실시간으로 사용자의 손잡이 접촉, 문 개폐 방향, 문의 속도, 문 뒤편의 사람 또는 장애물 유무를 감지하는 기능을 수행하고, 이를 종합적으로 판단하여 제어 모듈에 제어 신호를 전송한다. 제어 모듈은 수신된 신호에 따라 리니어 레일 액추에이터 및 전자 브레이크를 구동하여 문의 움직임을 제어한다.
3.2 하드웨어 구성 및 저전력 설계
제안 시스템의 하드웨어는 제어 모듈과 문손잡이 모듈로 나뉘며, 각 모듈은 ESP32 마이크로컨트롤러를 중심으로 구성한다. 그림 2의 모듈 구조도는 각 센서 및 부품 간의 연결 관계를 나타낸다.
문손잡이 모듈은 초음파 거리 센서 모듈(HC-SR04) 2개, IR(Infrared) 센서로는 Melexis Technologies NV사의 MLX90614ESF 칩 기반 비접촉 온도 센서 모듈(GY-906), InvenSense사의 MPU-9250 칩 기반 9축 IMU(Inertial Measurement Unit) 센서 모듈(GY-9250), TTP223 칩 기반 트리거 터치 센서 모듈, 진동 모터, RGB LED(Light Emitting Diode) 모듈, Nordic Semiconductor사의 nRF24L01+ 칩 기반 2.4GHz RF 통신 모듈을 포함하며, 이들 모두 ESP32를 통해 제어된다. ESP32는 Espressif사의 ESP-WROOM-32D 모듈 기반 ESP32 DevKitC V4 개발 보드를 사용한다. 전원 공급은 충전식 배터리를 통해 이루어지며, 5V 및 3.3V 고정 출력 강하형 DC-DC 컨버터를 사용하여 5V 및 3.3V로 전압을 안정적으로 변환한다. 센서 간 통신은 I2C (Inter-Integrated Circuit) 버스로 연결되며, 통신 안정성을 확보하기 위해 풀업 저항을 삽입한다. 또한, 초음파 센서의 Trig 및 Echo 신호, GPIO (General-Purpose Input/Output) 입력 신호에 대한 전압 호환성을 확보하기 위해 4채널 양방향 로직 레벨 컨버터를 사용한다.
각 모듈은 배터리 전원으로 작동하므로, 전체 시스템은 전력 소비를 최소화하도록 회로를 설계한다. 그림 3은 문손잡이 모듈의 구조도와 실제 회로도를 나타낸다. ESP32는 라이트 슬립 모드(Light sleep mode)를 활용하며, 필요시에만 연산 및 통신을 수행하도록 구성한다. 정전식 터치 센서와 IMU 센서, RF 통신 모듈은 이벤트 발생 시 인터럽트 신호를 통해 MCU(Microcontroller Unit)가 즉시 반응하도록 구성하며, 슬립 모드 상태에서 이벤트가 발생하면 즉시 시스템을 웨이크업한다. 초음파 센서, IR 온도 센서, 진동 모터 등은 구동 시점에만 전력이 인가되도록 설계하였으며, 이때 하이사이드 스위치(High-side switch) 방식의 MOSFET(Metal-Oxide-Semiconductor Field-Effect Transistor) 기반 파워 게이팅(Power gating) 회로를 적용하여 불필요한 소비 전력을 효과적으로 차단한다. 이와 같은 전력 관리 구조는 하드웨어 차원에서의 전력 최적화를 실현하며, 배터리 기반 시스템의 운용 시간을 향상시킨다.
3.3 알고리즘 설계
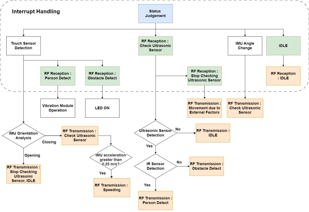
전체적인 동작 흐름은 그림 4와 같이 인터럽트 기반 상태 전이 구조로 구성한다. 사용자가 문손잡이를 잡는 순간 정전식 터치 센서가 이를 감지하며, 동시에 IMU 센서는 손잡이의 움직임 방향과 속도를 측정한다. 이때 문의 닫힘 방향이 감지되면 문 반대편의 초음파 센서가 동작하여 사람이나 장애물의 존재를 감지한다. 사람을 감지하거나 문의 속도가 과도하게 빠른 경우, 문손잡이 모듈은 해당 정보를 제어 모듈로 송신하고, 제어 모듈은 즉시 전자 브레이크를 해제하고, 리니어 액추에이터를 작동시켜 문의 속도를 감속시키거나 문을 정지시킨다. 또한 사람이 감지되는 경우 진동 모듈이 동작하고 LED의 빨간불을 켜 문 반대편에 사람이 존재함을 알린다. 반대로 터치 센서가 작동하지 않은 상태에서 문이 움직인다면 외부 요인에 의한 움직임으로 판단하며, 제어 모듈은 문의 비정상적인 개폐를 감지하고 문을 강제로 고정한다. 이러한 구조는 사용자 의도와 주변 환경을 통합적으로 고려하여 문의 움직임을 안전하게 제어한다.
초기값 설정 알고리즘은 초음파 센서가 물체를 감지하는 거리값을 기준으로 그림 5와 같이 ‘보편적 기준값’과 ‘특이 기준값’을 설정하는 과정으로 구성한다. 시스템 최초 구동 시 바닥과의 거리를 측정하여 이를 보편적 기준값으로 저장하며, 이는 사람이 없는 정상 상태에서의 거리로 간주한다.
특이 기준값은 문의 회전 반경 내에서 벽이나 문틀과 같은 정적 장애물이 감지되는 각도 구간에서의 거리값을 의미한다. 특이 기준값은 3~5개의 거리값을 수집하며, 선형 보간을 통해 사이의 거리값을 추정한다. 이 구조는 메모리 효율성을 확보하고, 실시간 제어 응답 속도를 높이는 데 효과적이다.
IMU 센서는 장시간 사용 시 드리프트 현상으로 인해 누적 오차가 발생한다. 정확한 상황 판단을 위해서 제안하는 시스템은 문이 최대로 열렸다고 판단되는 상황이 지속될 경우, 초기값 설정에서 측정한 최대 각도로 IMU 센서 값을 보정하는 방식을 사용한다. 문이 최대로 열렸다고 판단하는 기준으로는 초음파 센서의 측정 값을 사용한다. 앞선 초기값 설정 단계를 통해 문이 열리는 각도와 두 초음파 센서의 실시간 측정 거리가 초기값과 일치하고 측정 값이 지속될 경우 문이 최대 각도로 열려 있다고 판단 가능하다. 이때 식 (1)을 통해 최대 각도(θmax)에서 IMU 센서의 각도 측정 값(θt)을 뺀 차이(Δθ)가 0이 아니라면 식 (2)와 같이 IMU 센서의 값(θc)을 현재 측정 값(θt)에 차이(Δθ)를 더한 값으로 보정하며, 최대 각도가 지속되고 있으므로 IMU 센서의 가속도 값을 0으로 설정해 가속도 오차를 제거한다. 이 방식은 센서 고유의 누적 오차 문제를 효과적으로 해결하여 제어의 정확도를 향상한다.
| (1) |
| (2) |
Ⅳ. 실험 결과
제안한 시스템의 기능적 완성도와 감지 정확도를 검증하기 위해 하드웨어 및 알고리즘 구성 요소에 대한 단위 실험을 수행한다. 실험은 문손잡이 모듈 내 센서 간 통신 안정성, 초음파 센서의 설치 각도에 따른 감지 정확도 확인, IR 센서의 사람, 사물 구분 정확도를 중심으로 진행한다.
4.1 RF 통신 속도 측정
제어 시스템의 실시간성 확보를 위해서는 통신 지연이 충분히 짧아야 하며, 특히 무선(RF) 통신의 경우 유선 대비 지연이 커질 수 있다. 이러한 이유로 ESP32와 nRF24 모듈을 이용해 실제 RF 통신 지연을 측정한다. 측정은 nRF24의 Auto‑ACK 기능을 활용해 왕복 지연(RTT, Round-Trip Time)을 확인하는 방식으로 진행했으며, 데이터레이트 1 Mbps, 8바이트 페이로드 조건에서 평균 RTT는 약 820µs로 나타났다. 따라서 편도 지연은 약 410µs로 추정할 수 있으며, 이는 제안하는 시스템의 실시간 동작 요구사항을 검토하는 데 활용한다.
4.2 초음파 설치 각도 설정
본 실험의 목적은 키가 작은 아동을 안정적으로 감지할 수 있는 초음파 센서의 최적 설치 각도를 찾는 것이다. 이를 위해 다양한 센서 설치 각도와 거리 조건에서 측정 성능을 비교한다.
측정 대상은 평균 신장이 약 0.9m인 2.5세 아동을 가정하여, 이와 유사한 크기의 사물을 목표물로 설정한다. 목표물은 센서 전방에서 0.2m에서 1.0m까지 0.2m 간격으로 이동하며, 센서의 설치 각도는 벽에서 수직의 방향을 90°로 바닥을 보는 방향을 0°로 기준으로 잡는다. 센서를 90°에서 30°까지 10° 간격으로 조정하여 측정한다. 각 거리와 각도 조합에 대해 반복 측정을 수행하여 데이터를 수집한다.측정 결과는 각 각도 조건에서의 성능을 정량적으로 비교하기 위해 모든 거리 구간의 절대 오차를 평균하여 평균 절대 오차(MAE, Mean Absolute Error)를 계산한다.
그림 6은 각도별 MAE 변화를 선 그래프로 나타낸 것이다. 그 결과, 50° 조건에서 MAE가 0.01m로 가장 낮게 측정되었다.
본 실험을 통해 50° 부근에서 오차가 가장 작게 나타났으므로, 아동과 같은 작은 목표물을 감지하기 위해서는 센서를 벽으로부터 약 50° 각도로 설치하는 것이 가장 효과적이다.
4.3 초음파 센서 간 배치 각도 설정
본 실험에서는 문손잡이 모듈에 장착된 두 초음파 센서의 배치 각도에 따른 장애물 감지 성능을 검증하였다. 실험은 문 앞뿐 아니라 문 옆 영역까지 감지가 가능한 최적의 배치 조건을 도출하기 위해 설계하였다. 문손잡이 모듈은 높이 0.8m에 설치한 것으로 가정하고, 기준 높이 1m의 문손잡이 위치를 중심으로 문손잡이 아래쪽에 배치하였다. 초음파 A 센서는 문의 전방을 감지하도록 고정하였으며, 초음파 B 센서를 움직여 두 센서 간 이루는 각도를 변화시키며 실험을 진행했다. 측정은 그림 7과 같이 문과의 측정각을 50°로 고정한 상태에서 두 센서 간 방위각을 22.5°, 45°, 67.5°, 90°로 조정하며 수행하였다.
또한, 반경을 0m, 0.2m, 0.6m, 0.8m로 구분하여 총 16개 구역을 설정하였다. 각 구역에서 두 센서의 장애물 감지 여부를 측정하였으며, 결과는 영역별로 색상으로 구분하였다. 하늘색은 두 센서 중 하나만 장애물을 감지한 경우를, 짙은 남색은 두 센서가 동시에 감지한 경우를 의미한다. 실험은 센서 간 배치 각도를 0°, 20°, 40°, 50°의 네 가지 조건으로 반복 수행하여, 다양한 배치 조건에서의 감지 성능을 비교하였다.
측정 결과 센서 간 각도가 0°인 경우 두 센서가 동일한 방향을 바라봄에 따라 정면에 위치한 장애물은 안정적으로 감지하였으나, 측면에 위치한 장애물은 감지하지 못하여 감지 범위가 제한적임을 확인하였다. 센서 간 각도가 20° 및 40°인 경우에는 측방향 감지가 가능하였으나, 문 인근의 감지 성능이 저하되어 사각지대가 일부 발생했다. 센서 간 각도가 50°인 경우에는 측면 장애물뿐만 아니라 근거리 영역에서도 안정적인 감지가 가능하였다. 이는 문 개폐 시 전방뿐만 아니라 측면에서도 정확한 장애물 감지가 가능함을 확인할 수 있다. 따라서 본 실험에서는 다양한 각도에서 안정적으로 장애물을 감지할 수 있는 최적의 센서 간 배치 각도를 50°로 도출하였으며, 이를 문손잡이 모듈 설계에 적용하였다.
4.4 IR 센서 측정 정확도
IR 센서 정확도 실험은 그림 8과 같이 0.8m 너비의 문 반경을 표시한 환경에서 진행한다. 1.0m 높이에 IR 센서를 대각선 방향으로 설치하고, 표시한 문 반경 내에 사람 및 사물을 위치하여 제안하는 시스템의 정확도를 확인한다. 사물은 의자, 책상, 가방, 상자 등 가정 내에 존재할 수 있는 사물을 선정하였으며, 사람은 성인과 2~3세 영유아 모두 구분하기 위해 0.8m 높이로 웅크린 자세와 1.5m 이상 높이로 서 있을 때 모두 실험을 진행한다. 총 25개의 사물을 대상으로 각 4회씩 측정을 수행하였으며, 평균 체온이 낮은 사람, 평균 체온이 높은 사람, 그리고 일반적인 평균 체온을 가진 사람 등 총 4명을 번갈아 가며 실험에 참여시켰다. 또한 섹션별로 사물과 사람을 5초간 위치시켜 측정 정확도를 판단한다. 사람 및 사물의 구별은 IR 센서의 ambient 값과 object 값의 차이를 이용해 진행한다. 이때 object - ambient ≥ 2.00℃일 경우 person, 아닐 경우 object라 판단한다. 또한 각 경우에서 사람과 사물을 구분하는 데 걸리는 시간을 측정하여 평균 인식 속도를 도출하였다.
측정 결과, 그림 9와 같은 결과를 보였으며, 전체 정확도는 89.3%로 높은 수준을 보였다. 문 반경에서 멀어지더라도 사람을 정확히 구분하고 person이라 출력했으며 다양한 사물의 경우에도 높은 정확도를 가진다. 또한, 영유아의 탐지 정확도를 검증하기 위해 신장 약 0.8m를 기준으로 실험을 수행한 결과, 센서가 낮은 장애물과 키가 작은 사람을 명확히 구분할 수 있음을 확인할 수 있었다. 이와 같은 결과는 제안하는 시스템이 다양한 상황에서도 신뢰도 높은 탐지를 수행할 수 있음을 보여준다. 사람과 사물을 구분하는 데 걸리는 시간은 각 경우에 대해서 평균을 낸 결과 213.5ms가 소요되었다. 이 결과는 사용자가 터치 센서를 터치하는 것으로부터 초음파 센서를 가동하고 IR 센서 값을 측정하여 사람과 사물을 구분하는 모든 과정을 포함하므로 충분히 빠른 시간이라고 할 수 있다.
실험 중 관찰된 오류는 크게 두 가지로 분류할 수 있다. 첫째, 사람 구분 오류는 IR 센서 측정 기준 평균 약 34℃로 체온이 낮은 사람이 IR 센서 바로 아래에 웅크린 자세로 0.8m 높이일 때 발생하며, 이 경우 센서가 사람을 사물로 오인식하였다. 둘째, 사물 구분 오류는 전자기기가 IR 센서에 매우 근접해 있을 경우 발생하였으며, 이때 센서가 사물을 사람으로 오인식하였다.
Ⅴ. 결론 및 향후 과제
본 논문에서는 가정 내 문 개폐 과정에서 발생할 수 있는 끼임 및 충돌 사고를 예방하기 위해, 센서 융합 기반의 사용자 친화적 도어 사고 방지 제어 시스템을 설계하고 구현하였다. 제안 시스템은 정전식 터치, IMU, 초음파 거리, IR 온도 센서 등을 통해 사용자의 문 개폐 의도 및 반대편의 위험 요소를 실시간으로 감지하며, 이를 토대로 리니어 레일 액추에이터 및 전자 브레이크를 제어하여 문 움직임을 능동적으로 조절한다.
시스템은 인터럽트 기반 상태 전이 구조로 동작하며, RF 통신을 통해 각 모듈 간 실시간 정보를 공유함으로써 예기치 못한 상황에도 빠르게 대응할 수 있도록 구성한다. 특히 초기값 설정 알고리즘과 IMU 보정 알고리즘을 도입하여 센서 누적 오차를 줄이고 제어 정확도를 향상시켰다.
실험을 통해 센서 간 통신 안정성과 RF 통신의 실시간성을 검증하였고, 초음파 센서의 최적 설치 각도를 도출함으로써 아동과 같은 낮은 장애물도 신뢰성 있게 감지할 수 있음을 확인하였다. 또한 IR 센서를 활용한 사람-사물 구분 실험에서는 89.3%의 높은 정확도를 달성하였으며, 영유아에 대한 감지 성능 역시 우수함을 입증하였다. 제안한 시스템은 부착형 모듈 형태로 구현되어 기존 문 구조의 변경 없이 설치할 수 있으며, 다양한 환경에서도 적용할 수 있는 확장성과 실용성을 갖추고 있다.
향후 연구에서는 제어 모듈을 구현하고 검증함으로써 문손잡이 모듈과의 상호작용을 통해 전체 시스템을 완성하며, 이를 통해 문에서 발생할 수 있는 사고를 감소시키고 안정성을 향상시킬 것이다.
Acknowledgments
2025년도 한국정보기술학회 하계종합학술대회에서 금상을 수상한 논문(사용자 의도 기반 문 개폐 제어를 통한 충돌 및 끼임 사고 예방 시스템)을 확장한 것임[10].
References
-
K. Oh, J. Park, and K. Kwak, "Design and Implementation of a Sensor Technology-based Safety Shoe Recognition System to Prevent Safety Accidents", The Journal of the Institute of Internet, Broadcasting and Communication, Vol. 23, No. 6, pp. 163-170, Dec. 2023.
[https://doi.org/10.7236/JIIBC.2023.23.6.163]
-
S. Hwang, D. Shin, and J. Kim, "Plan Analysis to prevent Traffic Accident of the Elderly", The Journal of the Institute of Internet, Broadcasting and Communication, Vol. 23, No. 4, pp. 177-182, Aug. 2023.
[https://doi.org/10.7236/JIIBC.2023.23.4.177]
-
D. Sonker, V. Khatri, R. Ranjeeta, and A. Yadav, "Smart Door Using Ultrasonic Sensors", International Journal of Advanced Research in Science, Communication and Technology, Vol. 6, No. 1, pp. 449-501, Jun. 2021.
[https://doi.org/10.48175/IJARSCT-1429]
-
R. H. Dhaygude, A. M. Gaikwad, S. Y. Gawali, and J. H. Shaikh, "Smart Home Security & Face Recognition", International Journal of Research Publication and Reviews, Vol. 5, No. 4, pp. 4009-4013, Apr. 2024.
[https://doi.org/10.55248/gengpi.5.0424.1023]
- S. W. Hong, "Design and Control of Automobile Auto Door Closure System Using a MR(Magneto-Rheological) Brake Based on Flow Mode", Master‘s Thesis, Inha University, Feb. 2021.
-
A. Cornelio, R. A. Aldawira, H. W. Putra, N. Hanafiah, S. Surjarwo, and A. Wibisurya, "Door Security System for Home Monitoring Based on ESP32", Procedia Computer Science, Vol. 157, pp. 673-682, Sep. 2019.
[https://doi.org/10.1016/j.procs.2019.08.218]
-
L. Capogrosso, G. Skenderi, F. Girella, F. Fummi, and M. Cristani, "Toward Smart Doors: A Position Paper", Pattern Recognition, Computer Vision, and Image Processing. ICPR 2022 International Workshops and Challenges, Montreal, QC, Canada, Vol. 13644, pp. 660-673, Aug. 2022.
[https://doi.org/10.1007/978-3-031-37742-6_51]
-
J. Chinthaguntla, S. R. Gummadi, G. Upputuri, J. Tulluri, and N. Dharavath, "A Smart Anti-Collision System for Car Doors", Proc. Innovations in Power and Advanced Computing Technologies (i-PACT), Kuala Lumpur, Malaysia, pp. 1-5, Dec. 2023.
[https://doi.org/10.1109/i-PACT58649.2023.10434554]
-
J. C. Yang, C. L. Lai, H. T. Sheu, and J. J. Chen, "An Intelligent Automated Door Control System Based on a Smart Camera", Sensors, Vol. 13, No. 5, pp. 5923-5936, May 2013.
[https://doi.org/10.3390/s130505923]
- D. Y. Lee, D. I. Kang, Y. W. Kwon, J. H. Lee, J. W. Lee, and I. S. Lee, "Collision and Entrapment Accident Prevention System Through Door Opening and Closing Control Based on User Intention", Proc. KIIT Conf., Jeju, Korea, pp. 1403-1407, Jun. 2025.
2022년 3월 ~ 현재 : 경북대학교 전자공학부 학사과정
관심분야 : 임베디드, 로봇
2022년 3월 ~ 현재 : 경북대학교 전자공학부 학사과정
관심분야 : 임베디드, 전력전자
2022년 3월 ~ 현재 : 경북대학교 전자공학부 학사과정
관심분야 : 임베디드, 제어
2020년 3월 ~ 현재 : 경북대학교 전자공학부 학사과정
관심분야 : 임베디드
1986년 2월 : 경북대학교 전자공학부(공학사)
1989년 2월 : 경북대학교 전자공학부(공학석사)
1997년 2월 : 경북대학교 전자공학부(공학박사)
1997년 3월 ~ 2008년 2월 : 상주대학교 전자 및 전기공학 교수
2005년 8월 ~ 2007년 1월 : 미국 샌디에고 주립대학교 방문학자
2008년 3월 ~ 2014년 10월 : 경북대학교 전자전기공학부 교수
2014년 11월 ~ 현재 : 경북대학교 전자공학부 교수
관심분야 : 시스템 고장진단 및 고장허용제어, 배터리 SOC 및 SOH 추정, 신경회로망 기반 지능제어, 지능형 센서 시스템









